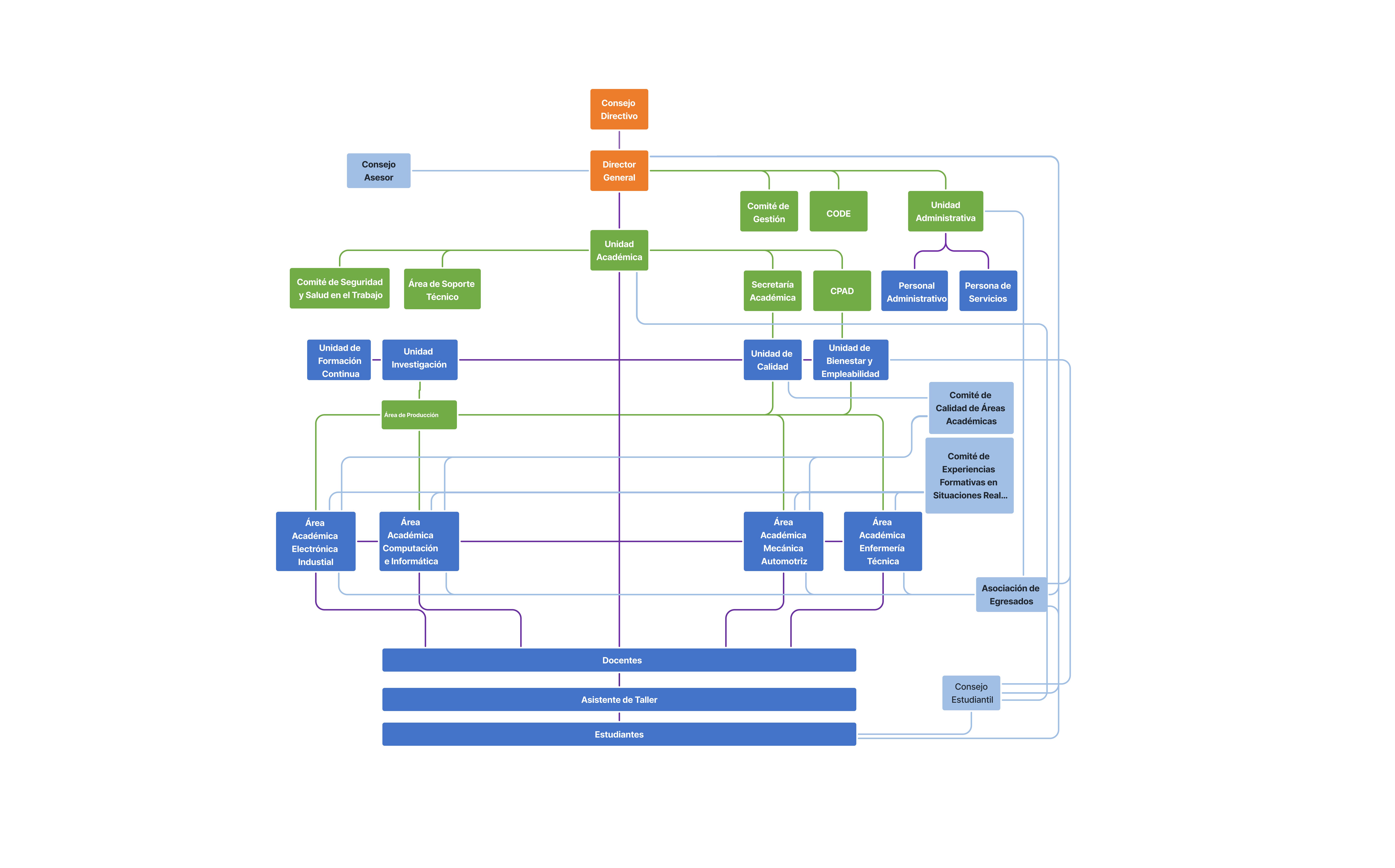
Organigrama institucional

En esta sección encontrarás toda la información sobre nuestra estructura organizacional y funcionamiento institucional. El Instituto de Educación Superior Público "Huaycan" se dedica a la formación integral de profesionales técnicos competentes, comprometidos con el desarrollo sostenible de nuestra región y del país Conoce nuestros órganos de dirección, gestión académica, estructura administrativa y los equipos que trabajan día a día para garantizar una educación de calidad.

Organigrama de huaycan